
案例背景
在高端科研、精密制造及自动化控制领域,大功率直流恒流电源的稳定性和可靠性至关重要。近期,我们成功为一家领先企业定制了一款大功率直流恒流电源,其精准的控制、独特的监控报警功能以及与设备的完美集成,赢得了客户的极高赞誉。
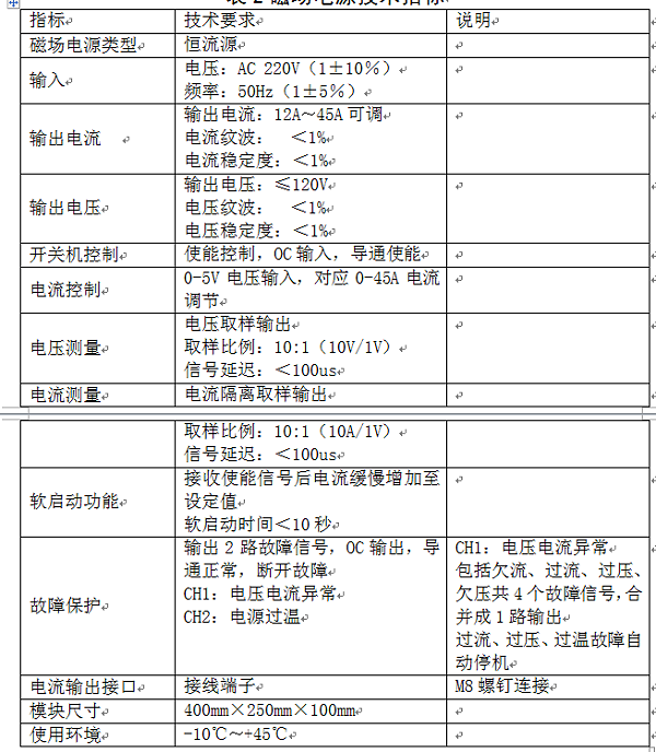
客户对电源的电流稳定度要求极高,需要确保输出电流在整个调节范围内都能保持1%的稳定度。此外,客户还期望电源具有特殊的监控和报警功能,以便实时监控电源状态并预防潜在风险。同时,客户也关心定制电源是否能在特定环境中长期可靠运行。
解决方案
1,高精度的恒流控制
我们采用了先进的恒流控制技术,确保电源在宽广的电流调节范围内都能保持1%的稳定度。无论负载如何变化,电源都能迅速响应并调整输出电流,保证设备的稳定运行。
2,独特的监控和报警功能
为了满足客户的特殊需求,我们为电源配备了独特的监控和报警功能。这些功能可以实时监测电源的输出电流、电压、温度等关键参数,并在出现异常时立即发出警报,帮助用户及时发现并解决问题,电源可以轻松地与客户的控制系统进行连接,实现更高层次的智能控制。
3,长期可靠运行的保障
为了确保定制电源能够长期可靠运行,我们采用了高品质的元器件和先进的生产工艺,并对电源进行了严格的质量控制和可靠性测试。此外,我们还为客户提供了完善的售后服务和技术支持,确保客户在使用过程中得到及时的帮助和支持。
我们凭借高精度的恒流控制、独特的监控和报警功能、与设备的完美集成以及环境适应性测试与保障,赢得了客户的信任和好评。未来,我们将继续秉承“客户至上”的服务理念,不断创新和进步,为客户提供更加优质的产品和服务。